简介: Kakfa 广泛应用于国内外大厂,例如 BAT、字节跳动、美团、Netflix、Airbnb、Twitter 等等。今天我们通过这篇文章深入了解 Kafka 的工作原理
Kakfa是一个分布式的基于发布/订阅模式的消息队列(message queue),主要应用于大数据的实时处理领域
1.2、消息队列
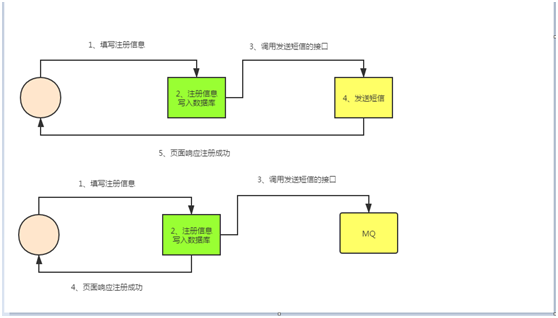
1.2.1 传统的消息队列&新式的消息队列的模式
上面是传统的消息队列,比如一个用户要注册信息,当用户信息写入数据库后,后面还有一些其他流程,比如发送短信,则需要等这些流程处理完成后,在返回给用户
而新式的队列是,比如一个用户注册信息,数据直接丢进数据库,就直接返回给用户成功
1.2.2、使用消息队列的好处
A、 解耦
B、 可恢复性
C、 缓冲
D、 灵活性&峰值处理能力
E、 异步通信
1.2.3、消息队列的模式
A、点对点模式
消息生产者发送消息到消息队列中,然后消息消费者从队列中取出并且消费消息,消息被消费后,队列中不在存储。所以消息消费者不可能消费到已经被消费的消息;队列支持存在多个消费者,但是对于一个消息而言,只会 有一个消费者可以消费;如果想发给多个消费者,则需要多次发送该条消息
B、发布/订阅模式(一对多,消费者消费数据之后不会清除消息)
消息生产者将消息发布到topic中,同时有多个消息消费者(订阅)消费该消息,和点对点的方式不同,发布到topic的消息会被所有的订阅者消费;但是数据保留是期限的,默认是7天,因为他不是存储系统;kafka就是这种模式的;有两种方式,一种是是消费者去主动去消费(拉取)消息,而不是生产者推送消息给消费者;另外一种就是生产者主动推送消息给消费者,类似公众号

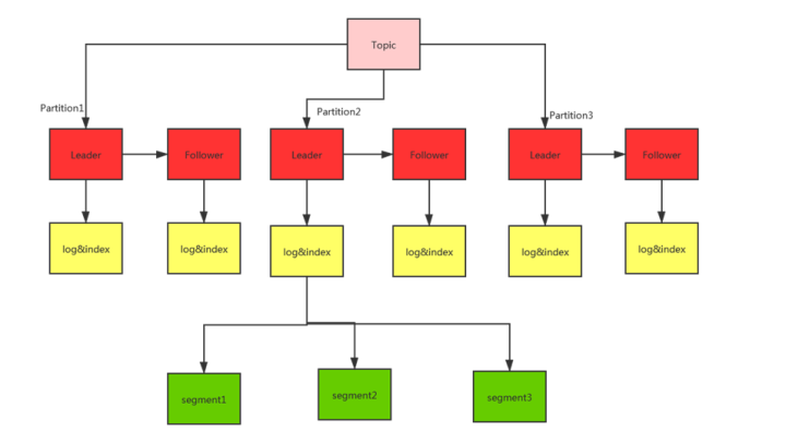
kafka的基础架构主要有broker、生产者、消费者组构成,当前还包括zookeeper
生产者负责发送消息
broker负责缓冲消息,broker中可以创建topic,每个topic又有partition和replication的概念
消费者组负责处理消息,同一个消费者组的中消费者不能消费同一个partition中的数据,消费者组主要是提高消费能力,比如之前是一个消费者消费100条数据,现在是2个消费者消费100条数据,可以提高消费能力;所以消费者组的消费者的个数要小于partition的个数,不然就会有消费者没有partition可以消费,造成资源的浪费
注:但是不同的消费者组的消费者是可以消费相同的partition数据
Kakfa如果要组件集群,则只需要注册到一个zk中就可以了,zk中还保留消息消费的进度或者说偏移量或者消费位置
0.9版本之前偏移量存储在zk
0.9版本之后偏移量存储在kafka中,kafka定义了一个系统的topic,专用用来存储偏移量的数据;
为什么要改?主要是考虑到频繁更改偏移量,对zk的压力较大,而且kafka本身自己的处理也较复杂
A、Kafka的安装只需要解压安装包就可以完成安装
tar -zxvf kafka_2.11-2.1.1.tgz -C /usr/local/B、查看配置文件
[root@es1 config]# pwd
/usr/local/kafka/config
[root@es1 config]# ll
total 84
-rw-r--r--. 1 root root 906 Feb 8 2019 connect-console-sink.properties
-rw-r--r--. 1 root root 909 Feb 8 2019 connect-console-source.properties
-rw-r--r--. 1 root root 5321 Feb 8 2019 connect-distributed.properties
-rw-r--r--. 1 root root 883 Feb 8 2019 connect-file-sink.properties
-rw-r--r--. 1 root root 881 Feb 8 2019 connect-file-source.properties
-rw-r--r--. 1 root root 1111 Feb 8 2019 connect-log4j.properties
-rw-r--r--. 1 root root 2262 Feb 8 2019 connect-standalone.properties
-rw-r--r--. 1 root root 1221 Feb 8 2019 consumer.properties
-rw-r--r--. 1 root root 4727 Feb 8 2019 log4j.properties
-rw-r--r--. 1 root root 1925 Feb 8 2019 producer.properties
-rw-r--r--. 1 root root 6865 Jan 16 22:00 server-1.properties
-rw-r--r--. 1 root root 6865 Jan 16 22:00 server-2.properties
-rw-r--r--. 1 root root 6873 Jan 16 03:57 server.properties
-rw-r--r--. 1 root root 1032 Feb 8 2019 tools-log4j.properties
-rw-r--r--. 1 root root 1169 Feb 8 2019 trogdor.conf
-rw-r--r--. 1 root root 1023 Feb 8 2019 zookeeper.propertiesC、修改配置文件server.properties
设置broker.id 这个是kafka集群区分每个节点的唯一标志符

D、设置kafka的数据存储路径
注:这个目录下不能有其他非kafka的目录,不然会导致kafka集群无法启动
E、设置是否可以删除topic,默认情况先kafka的topic是不允许删除的

F、Kafka的数据保留的时间,默认是7天
G、Log文件最大的大小,如果log文件超过1g会创建一个新的文件

H、Kafka连接的zk的地址和连接kafka的超时时间
J、默认的partition的个数
A、启动方式1,kafka只能单节点启动,所以每个kakfa节点都需要手动启动,下面的方式阻塞的方式启动

B、启动方式2,守护的方式启动,推荐
A、查看当前kafka集群已有的topic

注意:这里连接的zookeeper,而不是连接的kafka
B、创建topic,指定分片和副本个数

注:
replication-factor:副本数
replication-factor:分区数
Topic:主题名
如果当前kafka集群只有3个broker节点,则replication-factor最大就是3了,下面的例子创建副本为4,则会报错

C、删除topic
D、查看topic信息

A、启动一个生产者,注意此时连的9092端口,连接的kafka集群

B、启动一个消费者,注意此时连接的还是9092端口,在0.9版本之前连接的还是2181端口

这里我们启动2个消费者来测试一下
注:如果不指定的消费者组的配置文件的话,默认每个消费者都属于不同的消费者组
C、发送消息,可以看到每个消费者都能收到消息



D、Kakfa中的实际的数据


Kafka不能保证消息的全局有序,只能保证消息在partition内有序,因为消费者消费消息是在不同的partition中随机的
Kafka中的消息是以topic进行分类的,生产者生成消息,消费者消费消息,都是面向topic的

Topic是一个逻辑上的概念,而partition是物理上的概念
每个partition又有副本的概念
每个partition对应于一个log文件,该log文件中存储的就是生产者生成的数据,生产者生成的数据会不断的追加到该log的文件末端,且每条数据都有自己的offset,消费者都会实时记录自己消费到了那个offset,以便出错的时候从上次的位置继续消费,这个offset就保存在index文件中
kafka的offset是分区内有序的,但是在不同分区中是无顺序的,kafka不保证数据的全局有序
由于生产者生产的消息会不断追加到log文件的末尾,为防止log文件过大导致数据定位效率低下,Kafka采用分片和索引的机制,将每个partition分为多个segment,每个segment对应2个文件----index文件和log文件,这2个文件位于一个相同的文件夹下,文件夹的命名规则为topic名称+分区序号

Indx和log的文件的文件名是当前这个索引是最小的数据的offset
Kafka如何快速的消费数据呢?

Index文件中存储的数据的索引信息,第一列是offset,第二列这这个数据所对应的log文件中的偏移量,就像我们去读文件,使用seek()设置当前鼠标的位置一样,可以更快的找到数据
如果要去消费offset为3的数据,首先通过二分法找到数据在哪个index文件中,然后在通过index中offset找到数据在log文件中的offset;这样就可以快速的定位到数据,并消费
所以kakfa虽然把数据存储在磁盘中,但是他的读取速度还是非常快的
Kafka的partition的分区的作用
Kafka的分区的原因主要就是提供并发提高性能,因为读写是partition为单位读写的;
那生产者发送消息是发送到哪个partition中呢?
A、在客户端中指定partition
B、轮询(推荐)消息1去p1,消息2去p2,消息3去p3,消息4去p1,消息5去p2,消息6去p3 。。。。。。。
为保证生产者发送的数据,能可靠的发送到指定的topic,topic的每个partition收到生产者发送的数据后,都需要向生产者发送ack(确认收到),如果生产者收到ack,就会进行下一轮的发送,否则重新发送数据


那么kafka什么时候向生产者发送ack
确保follower和leader同步完成,leader在发送ack给生产者,这样才能确保leader挂掉之后,能再follower中选举出新的leader后,数据不会丢失
那多少个follower同步完成后发送ack
方案1:半数已经完成同步,就发送ack
方案2:全部完成同步,才发送ack(kafka采用这种方式)
采用第二种方案后,设想以下场景,leader收到数据,所有的follower都开始同步数据,但是有一个follower因为某种故障,一直无法完成同步,那leader就要一直等下,直到他同步完成,才能发送ack,这样就非常影响效率,这个问题怎么解决?

Leader维护了一个动态的ISR列表(同步副本的作用),只需要这个列表的中的follower和leader同步;当ISR中的follower完成数据的同步之后,leader就会给生产者发送ack,如果follower长时间未向leader同步数据,则该follower将被剔除ISR,这个时间阈值也是自定义的;同样leader故障后,就会从ISR中选举新的leader
怎么选择ISR的节点呢?
首先通信的时间要快,要和leader要可以很快的完成通信,这个时间默认是10s
然后就看leader数据差距,消息条数默认是10000条(后面版本被移除)
为什么移除:因为kafka发送消息是批量发送的,所以会一瞬间leader接受完成,但是follower还没有拉取,所以会频繁的踢出加入ISR,这个数据会保存到zk和内存中,所以会频繁的更新zk和内存。
但是对于某些不太重要的数据,对数据的可靠性要求不是很高,能够容忍数据的少量丢失,所以没必要等ISR中的follower全部接受成功
所以kafka为用户提供了三种可靠性级别,用户可以根据可靠性和延迟进行权衡,这个设置在kafka的生成中设置:acks参数设置
A、acks为0
生产者不等ack,只管往topic丢数据就可以了,这个丢数据的概率非常高
B、ack为1
Leader落盘后就会返回ack,会有数据丢失的现象,如果leader在同步完成后出现故障,则会出现数据丢失
C、ack为-1(all)
Leader和follower(ISR)落盘才会返回ack,会有数据重复现象,如果在leader已经写完成,且follower同步完成,但是在返回ack的出现故障,则会出现数据重复现象;极限情况下,这个也会有数据丢失的情况,比如follower和leader通信都很慢,所以ISR中只有一个leader节点,这个时候,leader完成落盘,就会返回ack,如果此时leader故障后,就会导致丢失数据

LEO:指每个follower的最大的offset
HW(高水位):指消费者能见到的最大的offset,LSR队列中最小的LEO,也就是说消费者只能看到1~6的数据,后面的数据看不到,也消费不了
避免leader挂掉后,比如当前消费者消费8这条数据后,leader挂 了,此时比如f2成为leader,f2根本就没有9这条数据,那么消费者就会报错,所以设计了HW这个参数,只暴露最少的数据给消费者,避免上面的问题
A、Follower故障
Follower发生故障后会被临时提出LSR,待该follower恢复后,follower会读取本地的磁盘记录的上次的HW,并将该log文件高于HW的部分截取掉,从HW开始想leader进行同步,等该follower的LEO大于等于该Partition的hw,即follower追上leader后,就可以重新加入LSR
B、Leader故障
Leader发生故障后,会从ISR中选出一个新的leader,之后,为了保证多个副本之间的数据一致性,其余的follower会先将各自的log文件高于hw的部分截掉(新leader自己不会截掉),然后从新的leader同步数据
注意:这个是为了保证多个副本间的数据存储的一致性,并不能保证数据不丢失或者不重复
Ack设置为-1,则可以保证数据不丢失,但是会出现数据重复(at least once)
Ack设置为0,则可以保证数据不重复,但是不能保证数据不丢失(at most once)
但是如果鱼和熊掌兼得,该怎么办?这个时候就就引入了Exactl once(精准一次)
在0.11版本后,引入幂等性解决kakfa集群内部的数据重复,在0.11版本之前,在消费者处自己做处理
如果启用了幂等性,则ack默认就是-1,kafka就会为每个生产者分配一个pid,并未每条消息分配seqnumber,如果pid、partition、seqnumber三者一样,则kafka认为是重复数据,就不会落盘保存;但是如果生产者挂掉后,也会出现有数据重复的现象;所以幂等性解决在单次会话的单个分区的数据重复,但是在分区间或者跨会话的是数据重复的是无法解决的
消息队列有两种消费消息的方式,push(微信公众号)、pull(kafka),push模式很难适应消费速率不同的消费者,因为消费发送速率是由broker决定的,他的目标是尽可能以最快的的速度传递消息,但是这样很容易造成消费者来不及处理消息,典型的表现就是拒绝服务以及网络拥塞。而pull的方式可以消费者的消费能力以适当的速率消费消息
Pull的模式不足之处是如果kafka没有数据,消费者可能会陷入死循环,一直返回空数据,针对这一点,kafka的消费者在消费数据时候回传递一个timeout参数,如果当时没有数据可供消费,消费者会等待一段时间在返回
3.4.2 分区分配策略
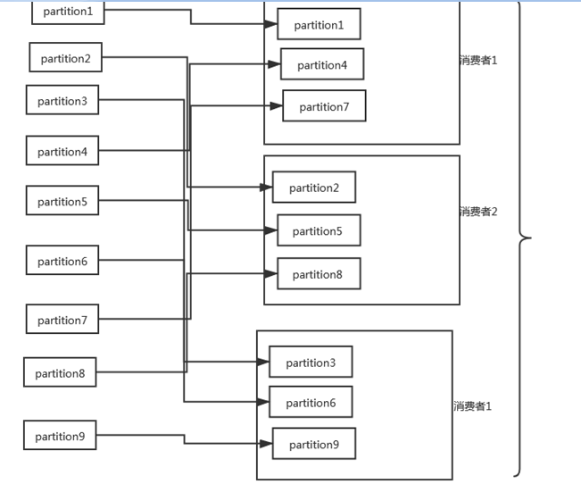
一个消费者组有多个消费者,一个topic有多个partition。所以必然会涉及到partition的分配问题,即确定哪个partition由哪个消费者来消费
Kafka提供两种方式,一种是轮询(RountRobin)对于topic组生效,一种是(Range)对于单个topic生效
轮训:前置条件是需要一个消费者里的消费者订阅的是相同的topic。不然就会出现问题;非默认的的方式
同一个消费者组里的消费者不能同时消费同一个分区
比如三个消费者消费一个topic的9个分区


如果一个消费者组里有2个消费者,这个消费者组里同时消费2个topic,每个topic又有三个partition
首先会把2个topic当做一个主题,然后根据topic和partition做hash,然后在按照hash排序。然后轮训分配给一个消费者组中的2个消费者
如果是下面这样的方式订阅的呢?
比如有3个topic,每个topic有3个partition,一个消费者组中有2个消费者。消费者1订阅topic1和topic2,消费者2订阅topic2和topic3,那么这样的场景,使用轮训的方式订阅topic就会有问题
如果是下面这种方式订阅呢
比如有2个topic,每个topic有3个partition,一个消费者组 有2个消费者,消费者1订阅topic1,消费者2订阅topic2,这样使用轮训的方式订阅topic也会有问题
所以我们一直强调,使用轮训的方式订阅topic的前提是一个消费者组中的所有消费者订阅的主题是一样的;
所以轮训的方式不是kafka默认的方式
Range:是按照单个topic来划分的,默认的分配方式
本文系作者在时代Java发表,未经许可,不得转载。
如有侵权,请联系nowjava@qq.com删除。