前言:我们迎来万能插头?
在 AI 提效上,我们小组的每个人都有自己的独特方式,作为一个沉醉在业务开发+业务样式改版的终端开发,再加上我的 CSS 功底基本上样式就是靠试,每次在 UI 还原部分都是很是痛苦。这样,在团队内部同学完成了 Done 插件转React 代码并完成 OneDay Web 端落地后,我就在想,是否可以在插件端实现一样的能力,就这样 MCP 的能力自然就进入我的视野了。
这个小玩具是通过 MCP 协议进行开发的,并且集成在了 OneDay插件中。这篇文章,主要记录了自己在开发 MCP 插件的过程中的学习路径,以及是如何从零用 AI 开发一个小插件的。最后,也是趁着业务大改版的机会,将这个插件结合在我的开发流程中。
MCP 协议简介:AI 的"万能插头"
2024 年 11 月,Anthropic推出了 Model Context Protocol (MCP),这一开放协议旨在解决 LLM与外部工具集成的标准化问题。MCP 提供了一种统一的方式,使 AI 模型能够与各种数据源和工具进行交互,被官方形象地称为 AI 应用的"USB-C 端口"。
MCP 的本质与价值
MCP的核心价值在于提供一种标准化的方式,让 AI 模型与外部世界进行交互。在 MCP 出现之前,开发者需要为每个 AI 集成创建定制化的解决方案,这导致了严重的碎片化问题。
MCP 解决了这些问题,它提供了以下关键价值:
核心能力
根据 MCP 协议规范,服务器可以提供三种核心对象:

支持程度
目前 MCP 这一概念的火热也让众多 IDE 和框架积极投身在这一领域,其中Claude桌面应用和Continue提供了最全面的MCP支持,包括资源、提示模板和工具集成,使其能够深度整合本地工具和数据源。众多代码编辑器和IDE(如Cursor、Zed、Windsurf Editor和Theia IDE)通过MCP增强了开发工作流程,提供如智能代码生成、AI辅助编码等功能。
在官网的示例中(https://modelcontextprotocol.io/examples),可以发现,越来越多的公司、组织开始积极拥抱 MCP,目前通过 MCP 可以进行本地文件、云端文件的修改,Git 相关仓库的阅读与更改,基于Puppeteer 进行浏览器自动化和网页抓取,甚至通过EverArt的相关服务可以进行图像生成。
一些更抽象的 MCP 服务可以在这里看一看(https://github.com/punkpeye/awesome-mcp-servers)
真的是大一统么?
文档上说的很好,MCP 是AI 届的USB-C,使用了 MCP 就意味着你的协议可以在所有的 AI 应用上使用了。
但是,强如 USB-C 现在也没有办法做到真正的大一统,不同厂商之间还是存在着不同。

所以,“MCP 可能统一,但是 MCP统一不太可能”。
现在针对不同的 AI 终端每个 MCP 支持的能力也是不尽相同的,本文说的只是在 OneDay VSC 插件上的开发体验;

前置学习一下
看完前面的 MCP 具体协议相关的文档之后,理解能力比较强的老师可能已经知道 MCP 是在干啥了,像我这种 AI 知识早就还给 CV、ML 老师了的同学来说,还是不是很清楚 MCP 具体是咋被调用的。
为了搞清楚MCP 的运作方式,我准备学习一下开源的工具以及 SDK 是如何运作的,作为一个练习时长2 坤年的终端开发,我选择的开源仓库是 Roo 和 MCP Typescript 的 SDK。
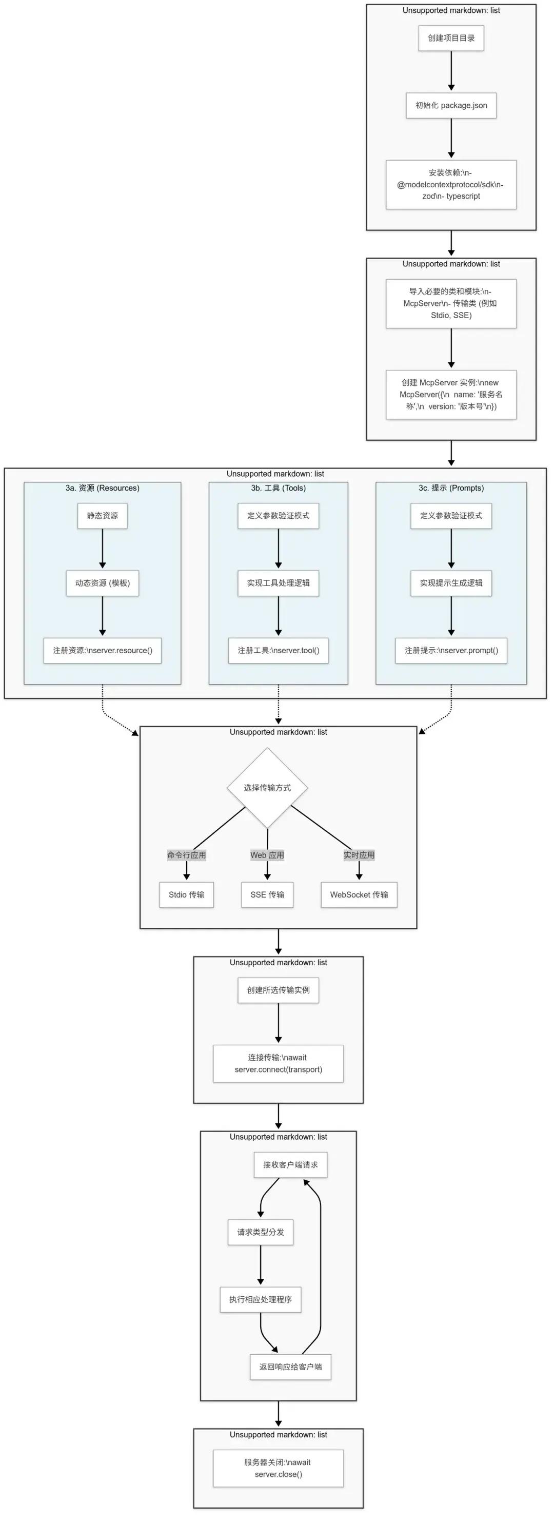
如何使用MCP TS进行开发
在 MCP 官网上,赫然写着Building MCP with LLMs(https://modelcontextprotocol.io/tutorials/building-mcp-with-llms),但是本着尊重 AI 的劳动成果的原则还是要学习一下里面具体的内容的。
这部分不太详细展开,具体的 MCP 开发还是参考官网的文档好了。
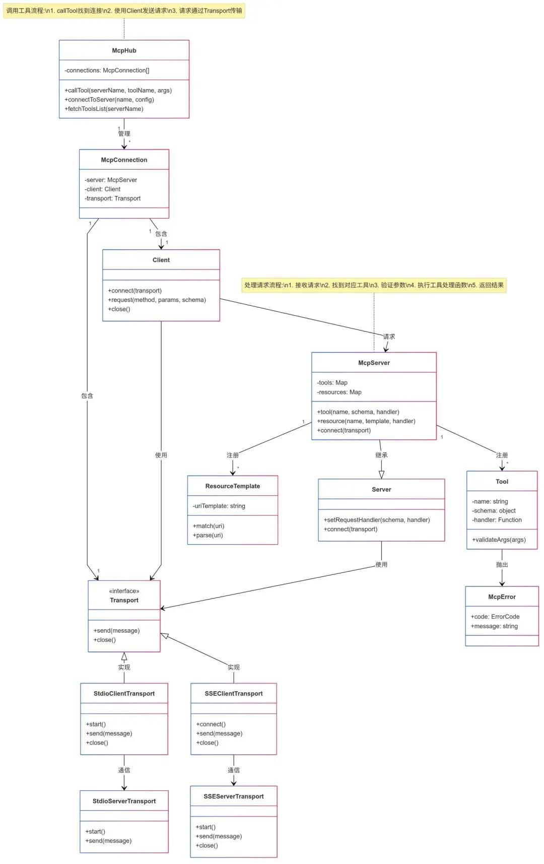
负责与 MCP 服务器建立连接并发送请求,主要的方法有:
import { Client } from "@modelcontextprotocol/sdk/client/index.js";提供一个高级 API 来创建 MCP 服务器,主要的方法有:
import { McpServer } from "@modelcontextprotocol/sdk/server/mcp.js";
const server = new McpServer({
name: "我的MCP服务",
version: "1.0.0"
});一个低级类,也是本文采用的一个类,低级开发用低级类(bushi
import { Server } from "@modelcontextprotocol/sdk/server/index.js";MCP 支持多种传输方式,用于与客户端通信,主要是通过:stdio 传输(命令行应用)和SSE 传输(Web服务器)。
import { StdioServerTransport } from "@modelcontextprotocol/sdk/server/stdio.js";
const transport = new StdioServerTransport();
await server.connect(transport);
import { SSEServerTransport } from "@modelcontextprotocol/sdk/server/sse.js";
import express from "express";
const app = express();
app.get("/sse", async (req, res) => {
const transport = new SSEServerTransport("/messages", res);
await server.connect(transport);
});
app.post("/messages", async (req, res) => {
await transport.handlePostMessage(req, res);
});
app.listen(3000);
Roo 如何调用MCP
Roo 是谁,Cline 优化版罢了
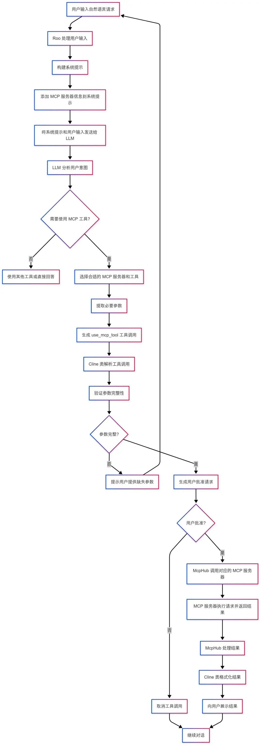
大体上了解了 MCP SDK中的使用方式,那么问题又来了: MCP 集成在客户端上,客户端是如何判断是否需要调用 MCP 以及使用哪个 MCP 的?
打开 Roo 的源码,AI 总结启动...

可以看出来主要流程有意图识别、工具识别、工具调用这三个主要的步骤。
Roo Code使用大型语言模型(LLM)来理解用户的自然语言输入并识别用户的意图。当用户提出一个请求时,LLM会分析请求并决定使用哪些工具来完成任务。
系统提示构建:通过 generatePrompt 函数构建完整的系统提示,包括 MCP 服务器和工具信息。
这使 LLM 能够了解可用的 MCP 服务器及其功能。
这使 LLM 能够了解可用的 MCP 服务器及其功能// src/core/prompts/system.ts
// 通过 generatePrompt 函数构建完整的系统提示,包括 MCP 服务器和工具信息。
// 这使 LLM 能够了解可用的 MCP 服务器及其功能
async function generatePrompt(
context: vscode.ExtensionContext,
cwd: string,
supportsComputerUse: boolean,
mode: Mode,
mcpHub?: McpHub, // MCP 集线器实例,负责管理所有 MCP 服务器连接
diffStrategy?: DiffStrategy,
browserViewportSize?: string,
// ... 其他参数
): Promise<string> {
// ... 前面的代码
// 异步获取两个部分:模式部分和 MCP 服务器部分
const [modesSection, mcpServersSection] = await Promise.all([
getModesSection(context),
// 仅当当前模式包含 mcp 组时才加载 MCP 服务器部分
modeConfig.groups.some((groupEntry) => getGroupName(groupEntry) === "mcp")
? getMcpServersSection(mcpHub, effectiveDiffStrategy, enableMcpServerCreation)
: Promise.resolve(""),
])
// 构建完整的系统提示,包括多个部分
const basePrompt = `${roleDefinition}
${getSharedToolUseSection()}
${getToolDescriptionsForMode( // 这里会包含 MCP 相关工具的描述
mode,
cwd,
supportsComputerUse,
effectiveDiffStrategy,
browserViewportSize,
mcpHub,
customModeConfigs,
experiments,
)}
${getToolUseGuidelinesSection()}
${mcpServersSection} // 这部分包含所有可用的 MCP 服务器及其工具信息
// ... 其他部分
`
return basePrompt
}MCP 服务器信息生成:getMcpServersSection 方法收集并格式化已连接的 MCP 服务器信息:提供服务器名称、可用工具及其参数架构,让 LLM 知道如何使用它们。
// src/core/prompts/sections/mcp-servers.ts
export async function getMcpServersSection(
mcpHub?: McpHub,
diffStrategy?: DiffStrategy,
enableMcpServerCreation?: boolean,
): Promise<string> {
if (!mcpHub) {
return ""
}
// 构建已连接服务器的信息字符串
const connectedServers =
mcpHub.getServers().length > 0
? `${mcpHub
.getServers()
.filter((server) => server.status === "connected") // 只显示已连接的服务器
.map((server) => {
// 为每个服务器生成其工具列表信息
const tools = server.tools
?.map((tool) => {
// 为每个工具包含输入模式(如果有)
const schemaStr = tool.inputSchema
? ` Input Schema:
${JSON.stringify(tool.inputSchema, null, 2).split("\n").join("\n ")}`
: ""
return `- ${tool.name}: ${tool.description}\n${schemaStr}`
})
.join("\n\n")
// ... 生成资源模板和直接资源信息 ...
// 解析服务器配置以显示命令信息
const config = JSON.parse(server.config)
// 返回完整的服务器描述,包括工具、资源模板和直接资源
return (
`## ${server.name} (\`${config.command}${config.args ? ` ${config.args.join(" ")}` : ""}\`)` +
(tools ? `\n\n### Available Tools\n${tools}` : "") +
(templates ? `\n\n### Resource Templates\n${templates}` : "") +
(resources ? `\n\n### Direct Resources\n${resources}` : "")
)
})
.join("\n\n")}`
: "(No MCP servers currently connected)" // 如果没有连接服务器,显示此消息
// ... 返回完整部分,包括 MCP 服务器介绍和创建指南 ...
}工具描述提供:getUseMcpToolDescription 函数定义了 MCP 工具的使用方法和参数格式。包含使用示例,帮助 LLM 生成正确格式的工具调用。
// src/core/prompts/tools/use-mcp-tool.ts
export function getUseMcpToolDescription(args: ToolArgs): string | undefined {
// 如果没有 MCP 集线器,不需要此工具描述
if (!args.mcpHub) {
return undefined
}
// 返回标准化的工具描述,包括参数说明和使用示例
return `## use_mcp_tool
Description: Request to use a tool provided by a connected MCP server. Each MCP server can provide multiple tools with different capabilities. Tools have defined input schemas that specify required and optional parameters.
Parameters:
- server_name: (required) The name of the MCP server providing the tool
- tool_name: (required) The name of the tool to execute
- arguments: (required) A JSON object containing the tool's input parameters, following the tool's input schema
Usage:
<use_mcp_tool>
<server_name>server name here</server_name>
<tool_name>tool name here</tool_name>
<arguments>
{
"param1": "value1",
"param2": "value2"
}
</arguments>
</use_mcp_tool>
Example: Requesting to use an MCP tool
<use_mcp_tool>
<server_name>weather-server</server_name>
<tool_name>get_forecast</tool_name>
<arguments>
{
"city": "San Francisco",
"days": 5
}
</arguments>
</use_mcp_tool>`
}首先通过 use_mcp_tool 工具来解析 LLM 返回的工具调用并验证参数。
// src/core/Cline.ts
async presentAssistantMessage() {
// ... 前面的代码
case "use_mcp_tool": {
const server_name: string | undefined = block.params.server_name
const tool_name: string | undefined = block.params.tool_name
const mcp_arguments: string | undefined = block.params.arguments
try {
// 处理部分工具调用 - 这是处理未完成的工具调用的机制
if (block.partial) {
const partialMessage = JSON.stringify({
type: "use_mcp_tool",
serverName: removeClosingTag("server_name", server_name),
toolName: removeClosingTag("tool_name", tool_name),
arguments: removeClosingTag("arguments", mcp_arguments),
} satisfies ClineAskUseMcpServer)
await this.ask("use_mcp_server", partialMessage, block.partial).catch(() => {})
break
} else {
// 验证必要参数是否存在
if (!server_name) {
this.consecutiveMistakeCount++
pushToolResult(
await this.sayAndCreateMissingParamError("use_mcp_tool", "server_name"),
)
break
}
if (!tool_name) {
this.consecutiveMistakeCount++
pushToolResult(
await this.sayAndCreateMissingParamError("use_mcp_tool", "tool_name"),
)
break
}
// 解析 JSON 参数(如果提供)
let parsedArguments: Record<string, unknown> | undefined
if (mcp_arguments) {
try {
parsedArguments = JSON.parse(mcp_arguments)
} catch (error) {
// 处理 JSON 解析错误
this.consecutiveMistakeCount++
await this.say(
"error",
`Roo tried to use ${tool_name} with an invalid JSON argument. Retrying...`,
)
pushToolResult(
formatResponse.toolError(
formatResponse.invalidMcpToolArgumentError(server_name, tool_name),
),
)
break
}
}然后通过McpHub.callTool方法来实现 MCP 工具的调用。
// src/core/Cline.ts - 继续上面的代码
await this.say("mcp_server_request_started")
const toolResult = await this.providerRef
.deref()
?.getMcpHub()
?.callTool(server_name, tool_name, parsedArguments)
// src/services/mcp/McpHub.ts
async callTool(
serverName: string,
toolName: string,
toolArguments?: Record<string, unknown>,
): Promise<McpToolCallResponse> {
// 查找对应的服务器连接
const connection = this.connections.find((conn) => conn.server.name === serverName)
if (!connection) {
throw new Error(
`No connection found for server: ${serverName}. Please make sure to use MCP servers available under 'Connected MCP Servers'.`,
)
}
// 检查服务器是否被禁用
if (connection.server.disabled) {
throw new Error(`Server "${serverName}" is disabled and cannot be used`)
}
// 从服务器配置中获取超时设置
let timeout: number
try {
const parsedConfig = ServerConfigSchema.parse(JSON.parse(connection.server.config))
timeout = (parsedConfig.timeout ?? 60) * 1000 // 默认 60 秒
} catch (error) {
console.error("Failed to parse server config for timeout:", error)
// 解析失败时使用默认值
timeout = 60 * 1000
}
// 使用 MCP SDK 的 Client 接口发送请求
return await connection.client.request(
{
method: "tools/call",
params: {
name: toolName,
arguments: toolArguments,
},
},
CallToolResultSchema, // 用于验证响应的模式
{
timeout, // 应用从配置获取的超时值
},
)
}callTool 里面最后的调用还是落在我们创建 Server 时使用的 connection。
connection.client.request(
{
method: "tools/call",
params: {
name: toolName,
arguments: toolArguments,
},
},
CallToolResultSchema,
{
timeout,
},
)问题的答案
讲到这里我们终于可以给之前疑问画上一个句号了,具体的 MCP被调用的链路如下:
1.初始化连接:
2.工具调用:
3.服务端处理:
4.结果处理:
接下来又到了 AI 画图时间,具体的关系如下:

MCP-Pixelator 设计
场景分析
回到当前的 MCP 场景,目前图生码的链路已经打通,现在需要解决的问题就很是清晰了,如何把图生码的结果应用在本地 IDE 上。
流程如下:
1.用户通过 OneDay VSC 等支持 MCP 的 AI 客户端上传 ZIP 文件
2.MCP 服务器解析 ZIP 文件,提取 AST 数据
3.服务器调用 AST 转码 API,将 AST 转换为 React 代码
4.根据用户选择,生成新项目或将组件添加到现有项目
5.返回生成的代码给用户
这一流程可以通过以下图表直观展示:

架构设计
基于 MCP 协议,我们的系统架构如下:

系统模块设计
McpPixelator 系统包含以下核心模块:
1.MCP 服务器模块:负责与 AI 客户端通信,处理请求和响应
2.工具注册模块:注册和管理 MCP 工具
3.文件处理模块:解析 ZIP 文件,提取 AST 数据
4.API 通信模块:与 AST 转码 API 进行交互
5.错误处理模块:处理各种异常情况
这些模块之间的关系如下图所示:

通过这样的系统设计,我们构建了一个基于 MCP 协议的、能够将设计稿 AST 转换为 React 代码的服务。接下来,SHOW ME THE CODE!
核心代码实现
代码核心实现大部分基于 AI 实现,MCP 插件通过合理的 Prompt 调试+拆分任务维度,很容易就可以实现了。
基本结构与初始化
McpPixelatorServer 类是Ï整个系统的核心,负责初始化 MCP 服务器、设置工具处理器、处理请求等。以下是其基本结构和初始化逻辑:
class McpPixelatorServer {
private server: Server;
private zipHandler: ZipHandler;
private apiToken: string = "";
private apiEndpoint: string = "fake";
private userId: string = "MCP_PIXELATOR" + "_" + process.env.USER_ID;
private from: string = process.env.FROM || "unknown";
constructor() {
// 初始化token
this.fetchToken()
.then((token) => {
this.apiToken = token;
console.log("Token已更新");
})
.catch((error) => {
console.error("初始化token失败:", error);
});
// 初始化MCP服务器
this.server = new Server(
{
name: "mcp-pixelator",
version: "0.1.0",
},
{
capabilities: {
tools: {},
},
},
);
this.zipHandler = new ZipHandler();
this.setupToolHandlers();
// 错误处理
this.server.onerror = (error: Error) => console.error("[MCP Error]", error);
process.on("SIGINT", async () => {
await this.server.close();
process.exit(0);
});
}
// 其他方法...
} 在构造函数中,我们首先初始化 API Token,然后创建 MCP 服务器实例,设置基本配置和能力。接着初始化 ZIP 文件处理器,并设置工具处理器。最后,我们配置错误处理逻辑和进程退出处理。
工具注册与处理
MCP 协议的核心是工具(Tools)的注册和处理。以下是我们注册工具的代码:
private setupToolHandlers() {
// 注册工具列表
this.server.setRequestHandler(ListToolsRequestSchema, async () => ({
tools: [
{
name: "process_done_zip_and_generate",
description: "读取 Done Zip文件并直接生成 React 代码",
inputSchema: {
type: "object",
properties: {
options: {
type: "object",
properties: {
type: {
type: "string",
enum: ["create", "add"],
description: "生成代码的类型:create - 创建新项目,add - 添加到现有项目",
default: "create",
},
projectPath: {
type: "string",
description: "当 type 为 add 时,需要提供项目路径",
},
},
required: ["type"],
},
},
required: ["options"],
},
},
],
}));
// 处理工具调用请求
this.server.setRequestHandler(CallToolRequestSchema, async (request) => {
try {
console.log("收到工具调用请求:", {
工具名称: request.params.name,
参数: request.params.arguments,
});
if (request.params.name === "process_done_zip_and_generate") {
// 处理逻辑...
} else {
throw new McpError(
ErrorCode.MethodNotFound,
`未知工具: ${request.params.name}`,
);
}
} catch (error) {
// 错误处理...
}
}); 这段代码首先注册了一个名为 process_done_zip_and_generate 的工具,用于读取 ZIP 文件并生成 React 代码。该工具接受一个 options 参数,包含 type(创建新项目或添加到现有项目)和可选的 projectPath(当 type 为 add 时的项目路径)。
然后,我们设置了处理工具调用的逻辑,根据工具名称执行相应的操作。如果请求的是未知工具,则抛出 MethodNotFound 错误。
ZIP 文件处理与 AST 提取
当接收到工具调用请求后,我们需要处理 ZIP 文件并提取 AST 数据:
// 在 CallToolRequestSchema 处理函数中
if (request.params.name === "process_done_zip_and_generate") {
// 获取参数
const { options } = request.params.arguments as {
options: CodeGenerationOptions;
};
// 打开文件选择器
const zipFilePath = await this.zipHandler.selectFile();
console.log(`处理ZIP文件: ${zipFilePath}`);
// 读取ZIP文件内容
const contents = await this.zipHandler.readZipFile(zipFilePath);
// 提取AST数据
const astData = this.extractAstData(contents);
console.log("已提取AST数据,开始生成代码");
// 直接调用API生成代码
const result = await this.generateReactCode(astData, options);
// 处理结果...
} AST 数据提取的具体实现如下:
private extractAstData(contents: ZipContents): AstData {
// 首先尝试找到 AST 文件
const astFile = contents.files.find(
(f: { name: string; type: string }) =>
(f.name === "ast.json" ||
f.name === "ast.txt" ||
f.name.endsWith(".ast")) &&
(f.type === "json" || f.type === "text"),
);
if (!astFile || typeof astFile.content !== "string") {
throw new Error("未找到有效的 AST 文件");
}
try {
// 尝试解析 JSON
const astContent = JSON.parse(astFile.content);
return { ast: astContent };
} catch (e) {
// 如果解析失败,直接使用原始字符串
console.log("AST 文件解析为 JSON 失败,使用原始字符串");
return { ast: astFile.content };
}
} 这段代码首先在 ZIP 内容中查找 AST 文件(名为 "ast.json"、"ast.txt" 或以 ".ast" 结尾),然后尝试将其解析为 JSON 对象。如果解析失败,则使用原始字符串。
调用 AST 转码 API
提取 AST 数据后,我们调用外部 API 将其转换为 React 代码:
本文系作者在时代Java发表,未经许可,不得转载。
如有侵权,请联系nowjava@qq.com删除。