京东自营 + 国补 iPhone 历史最低价          国家补贴 享8折

从代码生成到自主决策:打造一个Coding驱动的“自我编程”Agent

在探索 LLM应用的过程中,LLM作为 Agent 的"大脑"有着无限可能。其中,"代码编写"已经成为了少数几个成功大规模落地的场景之一,这让我们不禁想到:既然 LLM 可以写出高质量的代码,为什么不能让它更进一步,编写并运行代码来控制 Agent 自身的行为呢?这样运行逻辑,就不简简单单的是“下一个”这么简单,而是让Agent拥有分支、循环等各种复杂逻辑。

这个想法虽然听起来有点魔幻,但仔细想想确实是可行的。在这篇文章中,我想和大家分享我们是如何一步步构建这样一个能够"自我编程"的 Agent 的历程。

我们的目标是将Agent模式,打造成一个“师弟”,一个真正能在内部的DevOps系统中,能帮得上忙的AI助手。


Agent系统设计

Agent简介

  • 技术架构方面,我们在 ReAct Agent 模式基础上进行了深度优化:
  • 改造传统 JSON + 组装调用方式,基于Py4j,实现" Code+泛化调用 "机制,显著提升工具调用的灵活性和执行效率;
  • 采用 Spring Boot技术栈构建后端架构,整合 Spring AI 生态及 Spring AI Alibaba 能力完成模型接入;
  • 通过 内部评测平台 和 内部观测平台 实现全链路评测与观测;
  • 底层工具采用 Mcp 协议实现业务能力补充;
  • 基于 A2A 协议实现 Multi Agent 架构,高效对接各子 Agent;
  • 模型策略采用混合部署方案,根据不同场景使用最优模型:
  • 翻译/数据提取任务:Qwen3-Turbo(低延迟优先);
  • 思考/动态代码生成:Qwen3-Coder(强化代码能力);
  • 通用场景:按需调用各个平台提供的Qwen、Deepseek等模型 (Agent内部模块分布);

(Agent内部模块分布)

  • Memory 记忆
  • Short Term Memory 短期记忆: Session维度的记忆,仅在当前Session内生效;
  • Sansory Memory 感知记忆: 通过悬浮球,捕捉的页面、url等环境感知记忆;
  • Experience 经验: 来自配置、总结的经验,主要用于指导Agent各个环节的内容生成;
  • Context 上下文
  • System Prompt: 配置化、动态化的系统提示词;
  • 可配置的:平台介绍 + 角色定义 + 工作机制 + 输入格式说明 + 输出格式要求 + 可用工具 + 重要原则 + 使用经验;
  • 来自记忆的文本;
  • Inference Segment 推理段落(User Prompt);
  • Round “轮”: 在复杂任务执行时,每轮会作为一个单独的Segment用作当前轮次的执行总结和后续轮次的目标定义;
  • Express 表达: Agent返回给用户的内容;
  • Thought 思考: Agent在每一步执行时的思考内容;
  • Code 代码: 代码也会作为一个段落,出现在Prompt中;
  • 其他: 如果后续有其他的环节,将作为新的Segment加入到User Prompt中;
  • Code 代码
  • Python Executor: Java中通过调用本地的Python进程;
  • Py4j: Python回调Java代码的时候,使用此工具实现回调的泛化调用;
  • Toolkit 工具包
  • Python语义化模板设计: 提供将Toolkit转化为Python代码的模板设计模式,在Prompt中使用模板方法,生成Python代码参与Prompt中;
  • 泛化调用。

核心Coding驱动逻辑

公众号后台回复【核心Coding驱动逻辑】查看清晰大图

在我们的Agent中,Segment采用 " [Segment]: [Content] " 的结构,通过组合不同的Segment来形成Prompt,从而实现CoT(Chain of Thought)推理。

除了"外界"工具,我们还为Agent提供了"系统"工具,使其能够获取和控制自身能力。这些能力包括:检查已发起的任务、查询掌握的技能、主动休眠、主动与用户对话、通过大模型进行深度思考,以及利用大模型解析数据等。

在实现上,每个工具箱都被设计为Python的一个Class,其中的各项工具则作为函数实现。我们将不同的描述和属性都相应地映射为Python中的各种定义。

由此,我们打造出了一个"自我编程"驱动的Agent。在运行时,它不仅能够调用外部能力,还可以充分利用Python的原生功能保障数据的确定性,如字符串运算、数字运算、时间运算等。更重要的是,它能够实现自我控制,可以发起复杂任务,并对自身能力进行检查评估。

(PS:除了我们的“人类程序员”外,AI在这次迭代功不可没,凭感觉大概有50-60%的无修改代码,来自AI编写,尤其是《代码驱动》环节,几乎有80%的代码来自AI编写)

Agent工程结构

Agent

在我们的系统中,一个Agent是一个线程。在Agent运行过程中,将会在线程池中,同时运行各个Area和Act。其生命周期如下图所示:


Area —— 功能区介绍

Area的最初设计,是来自1.0向2.0演进时,创造出来的概念。其设计理念来源于人类的大脑分区,我们将Agent的逻辑区域分成了:感知区、认知区、表达区、自我评估区、运动区,将不同种类的Act收纳到Area中,让整个架构体系看着更加的清晰,也让相同能力的动作,可以具备相互沟通的可能。

各功能区关系和详细介绍


(1)感知区

主要负责接收外部信息,包括但不限于:用户发送的消息、用户点击的卡片事件、子Agent的异步返回结果等。在接收到消息后,感知区还会调用内部的Act,对数据进行系列处理、评估:

  • 用户主语言解析
  • 模糊化解析
  • 场景分析
  • 用户问题的增强
  • 解析环境感知的数据
  • 解析附件的数据
  • 针对不同搜索场景的

(2)认知区

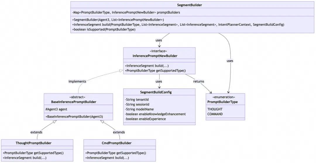
当感知区完成系列解析后,会将解析数据,传递到认知区,由认知区的IntentPlanner来使用Segment机制,处理用户需求并生成对应代码。生成代码后,提交给Python执行引擎,进行执行。

IntentPlanner
    ├── SegmentBuilder (成员变量)
    │   ├── List<InferencePromptNewBuilder> promptBuilders
    │   ├── InferencePromptConfigManager (prompt配置管理)
    │   ├── build(type, segments, context, config) -> InferenceSegment
    │   └── 路由到具体的PromptBuilder
    │
    └── PromptBuilder实现类
        ├── BaseInferencePromptBuilder (抽象父类)
        │   └── 使用InferencePromptConfigManager获取配置化prompt
        ├── ThoughtPromptBuilder
        ├── CmdPromptBuilder  
        └── 其他自定义PromptBuilder

[Act] IntentPlanner 核心思想

  • 用户输入后,仅执行一轮逻辑;
  • 若存在复杂任务,则将任务移交给运动区处理;

(3)运动区(高级认知区)

在当前Agent系统中,运动区作为一种高级认知区,将会承担复杂任务。当认知区的无法处理的任务被提交过来后。运动区将会发起一个内部循环,来使用Segment的机制,逐步完成任务。

[Act] TaskExecutor核心思想

  • 根据传入的目标,逐轮执行计划;
  • 每轮重新制定子目标,本轮完成后,都会评估任务进度,任务完成后汇报给感知区,若未完成,重新评估目标达成情况;若无法完成,可以选择放弃;
  • 若目标判断可以达成,继续制定下轮目标;
Round 1 Segments: [User, Context, Thought1, Plan1, Cmd1, Evaluation1, NextGoal1]
Round 2 Segments: [User, Context, Thought1, Plan1, Cmd1, Evaluation1, NextGoal1, Thought2, Plan2, Cmd2, Evaluation2, NextGoal2]
Round 3 Segments: [所有历史Segments + Thought3, Plan3, Cmd3, Evaluation3, NextGoal3]

(4)表达区

表达区负责将内部信息传递给外部,包括但不限于:发送给用户的话、发送给用户的卡片、发送给用户的系列事件。

  • 在传递文本时,表达区一般不做过多总结;
  • 在传递数据时,表达区会根据历史Segment机制,依据数据,回答当前表达诉求;
  • 在传递表单、复杂数据时,表达区将会直接向用户传递数据。

(5)自我评估区

当IntentPlanner、TaskExecutor,执行完初始目标后。将触发自我评估区的SelfTaskCheck评估任务完成情况。如果发现任务失败,或是能执行的,那么将重新触发回来源。


Context Engineering上下文工程

上下文 与 Prompt

在Agent中,上下文和Prompt体系是整个Agent决策的核心组件。该体系通过Segment机制统一管理不同类型的Prompt构建过程,实现了配置化、模块化的上下文组装和Prompt生成机制。

在Prompt和上下文拼装的过程,主要代码结构和逻辑如下图所示:


Context上下文组成

1. Segments

  • 当前Segments
  • Segments : 当前轮次已生成的Segment集合;
  • 作用 : 提供当前轮次的执行状态和中间结果;
  • 动态更新 : 随着当前轮次的进行不断增加新的Segment;
  • 历史Segments
  • Segments : 来自历史轮次的所有Segment集合;
  • 作用 : 为Agent提供长期记忆和上下文连续性;
  • 内容 : 包含用户输入、思考过程、执行代码、结果反馈等完整历史;
  • 调用经验
  • 成功案例 : 基于历史成功案例的工具使用经验;
  • 失败总结 : 从历史失败中提取的经验教训;
  • 最佳实践 : 经过验证的代码模式和调用方式;
  • 知识增强
  • 动态知识检索 : 基于用户查询的实时知识获取;
  • 领域知识注入 : 特定场景下的专业知识补充;
  • 上下文关联 : 与当前任务相关的背景知识;

2. 环境上下文

  • ToolkitContext : 包含会话ID、追踪ID、租户信息、执行过程的变量存储等执行环境;
  • SegmentBuildConfig : 包含模型配置、功能开关、知识增强设置等;
  • Agent状态 : 当前Agent的内部状态和能力配置;

3. 工具上下文

  • 可用工具清单 : 动态获取当前可用的工具包和API;
  • 工具描述 : 自动生成的Python风格的工具使用说明;

Prompt组成架构

Prompt示例

为了更好地理解我们的Prompt设计,这里展示一个基于Prompt拼接思路编写的案例:

(1)System Prompt示例

## 平台介绍
你是一个Agent,专注于阿里巴巴DevOps平台的智能助手,能够操作DevOps的相关平台。


## 角色定义
你是一个专业的DevOps智能助手,具备代码生成、工具调用、任务执行等核心能力。


## 工作机制
基于用户输入和上下文信息,通过思考-执行-评估的循环模式完成任务。


## 输入格式说明
用户输入可能包含自然语言描述、页面截图、URL信息等多模态内容。


## 输出格式要求
代码将以Fill-in-Middle(FIM)格式提供,包含三个部分:
- <|fim_prefix|> 前缀代码 <|fim_suffix|> 后缀代码 <|fim_middle|>
  你需要在 <|fim_middle|> 处续写代码,使前缀代码和后缀代码能够正确连接并执行。
  注意:
- 仅在 <|fim_middle|> 处续写代码
- 确保续写的代码与前后文逻辑连贯
- 不要修改或重复前缀和后缀中的代码


## 可用工具
classexample_toolkit:
    def get_project_info(project_id):
        """获取项目基本信息"""
        pass
    
    def search_requirements(project_id, query):
        """搜索需求信息"""
        pass
    
    def create_requirement(project_id, title, description):
        """创建新需求"""
        pass


class normandy_toolkit:
    def get_app_list(project_id):
        """获取应用列表"""
        pass
    
    def deploy_app(app_id, version):
        """部署应用"""
        pass
    
    def get_deploy_status(deploy_id):
        """获取部署状态"""
        pass


## 重要原则
1. 严格按照FIM格式输出代码
2. 确保代码的安全性和正确性
3. 优先使用提供的工具包完成任务
4. 对于不确定的操作要进行二次确认


## 补充的增强知识(在后台配置的一些知识点,比如DevOps各个子系统间的关系、变更和分支的关系等)
%s


## 历史经验(自动学习+后台配置的一些代码示例,基于知识库团队提供的检索能力进行相关性召回)
%s

(2)User Prompt示例

User: 帮我查询项目123的需求信息,关键词是"登录功能"
Context: 当前页面URL为https://example.com/project/123,用户正在查看项目概览页面
Thought: 用户想要查询项目123中关于"登录功能"的需求信息。我需要使用example_toolkit的search_requirements方法来完成这个任务。
Python:
<|fim_prefix|># 查询项目需求信息
project_id = "123"
query = "登录功能"


try:
    <|fim_suffix|>
except Exception as e:
    print(f"查询过程中发生错误: {str(e)}")<|fim_middle|>

期望返回结果:

# 调用工具查询需求
    result = example_toolkit.search_requirements(id = 123, keyword = "登录功能")
    # 处理查询结果
    if result and result.get('success'):
        requirements = result.get('data', [])
        if requirements:
            print(f"找到 {len(requirements)} 个相关需求:")
            for req in requirements:
                print(f"- {req.get('title')}: {req.get('description')}")
        else:
            print("未找到相关需求信息")
    else:
        print("查询失败,请检查项目ID或网络连接")

System Prompt 结构

我们采用 配置化 + 动态化 的系统提示词设计,主要包含以下模块:

1. 基础配置

## 平台介绍
基于OpsInferencePrompt配置的平台能力介绍


## 角色定义  
Agent的角色定位和核心职责描述


## 工作机制
Agent的工作流程和决策机制说明

2. 规范相关

## 输入格式说明
用户输入的解析规则和格式要求


## 输出格式要求
不同PromptBuilder的专属输出格式定义
- ThoughtPromptBuilder: 思考过程的结构化输出
- CmdPromptBuilder: FIM格式的代码续写规范

3. 能力增强

## 系统基础
Agent的基础能力和限制说明


## 可用工具
动态生成的工具包描述和使用方法
- Python语义化模板设计
- 泛化调用接口说明
- 工具调用示例

4. 经验

## 使用经验
基于历史成功案例的少样本示例


## 重要原则
核心的执行原则和安全约束


## 常见错误
常见问题的预防和处理方案

User Prompt 结构

1. Segment List

用户提示词主要由Segment序列组成,按时间顺序排列:

User Segment: 用户的原始输入
Context Segment: 环境感知数据(页面信息、URL等)
Thought Segment: Agent的思考过程
Command Segment: 生成的执行代码
Evaluation Segment: 执行结果评估
NextGoal Segment: 下一步目标规划
...

2. FIM格式 (Fill-In-Middle)

我们使用FIM格式进行代码续写。FIM技术基于论文"Efficient Training of Language Models to Fill in the Middle"[ https://arxiv.org/abs/2207.14255 ],是一种专门针对代码生成优化的技术:

代码将以Fill-in-Middle(FIM)格式提供,包含三个部分:
- <|fim_prefix|> 前缀代码 <|fim_suffix|> 后缀代码 <|fim_middle|>
  你需要在 <|fim_middle|> 处续写代码,使前缀代码和后缀代码能够正确连接并执行。
  注意:
- 仅在 <|fim_middle|> 处续写代码
- 确保续写的代码与前后文逻辑连贯
- 不要修改或重复前缀和后缀中的代码

FIM技术的核心优势 :

  • 上下文感知 : 模型能够同时理解前缀和后缀代码的语义;
  • 精准填充 : 专门训练用于中间代码片段的生成,而非从头编写;
  • 逻辑连贯 : 确保生成的代码能够与前后文完美衔接;

FIM格式的实际结构:

<|fim_prefix|>
# 已有上下文和代码
# 包含函数定义、变量声明等前置逻辑
<|fim_suffix|>
# 后续期望的代码结构
# 包含返回值处理、异常处理等后置逻辑
<|fim_middle|>
# LLM需要在此处填充代码
# 生成连接前后文的核心业务逻辑

在Agent中的应用场景 :

  • 逻辑补全 : 在明确输入输出的前提下,补全中间的处理逻辑。


记忆

记忆系统是构建真正智能Agent的关键组件。正如人类认知系统依赖于复杂的记忆机制来学习、推理和决策,AI Agent也需要类似的记忆架构来:

  • 维持长期对话状态 :在多轮交互中保持上下文连贯性;
  • 积累经验知识 :从历史交互中学习和改进;
  • 支持复杂推理 :基于历史信息进行更深入的分析;
  • 个性化服务 :根据用户历史偏好提供定制化体验;

Agent在处理复杂任务时,主要依赖于上下文窗口来维持对话状态和任务记忆,这种方式存在明显的局限性:

1. 上下文长度限制 :上下文窗口有固定的token限制,无法处理超长的历史信息;

2. 记忆组织缺失 :简单的上下文拼接无法有效组织和检索历史信息;

3. 知识更新困难 :静态的上下文无法动态更新和优化已有知识;

4. 计算成本高昂 :长上下文处理需要大量的计算资源;

为了解决这些问题,需要在Agent工程侧开发各种Agent记忆系统,旨在为AI Agent提供持久化、结构化、可检索的记忆能力,它记录了Agent过往的所见所闻和互动历程。

记忆分层

按照存储时间的记忆分类法最早是在 1968 年发布的 Atkinson-Shiffrin Memory Model 中提出,将记忆分为感知记忆(Sensory Memory)、短期记忆(Short-term Memory)和长期记忆(Long-term Memory)。

  • 感知记忆存储了人脑从环境中捕获的信息,例如声音、视觉等信息,在感知记忆区这类信息只能保留很短的时间;
  • 短期记忆存储人脑在思考过程中所需要处理的信息,也被称为工作记忆(在 1974 年 Baddeley & Hitch 模型中提出),通常也只能保留很短的时间;
  • 长期记忆是指Agent中存储时间较长的信息,它类似于人类大脑中的记忆,能够保留大量的数据和经验,并且可以存储很长时间,甚至是永久性的。

长期记忆和短期记忆在Agent中是相互补充的。短期记忆可以快速访问和处理当前需要的信息,而长期记忆则提供了丰富的背景知识和历史数据。Agent需要将短期记忆中的信息与长期记忆中的知识结合起来,以实现更智能的行为和决策。

┌─────────────────────────────────────────────────────────────┐
│                   记忆分层                             
├─────────────────────────────────────────────────────────────┤
│  感知记忆 - 标签页维度
├─────────────────────────────────────────────────────────────┤
│  短期记忆 - 会话纬度                                   
│  ├─ 会话记忆 
|  ├─ 实体记忆
│  └─ 工作记忆                                 
├─────────────────────────────────────────────────────────────┤
│  长期记忆           
│  ├─ 用户偏好 (业务实体记忆,...) - 用户纬度   
│  ├─ 历史会话 (历史会话记忆总结) 
│  ├─ 用户画像 (角色定位、技能标签、工作习惯)
|  ├─ 平台知识
│  └─ 经验                            
└─────────────────────────────────────────────────────────────┘

环境感知记忆

鱼的记忆只有 7 秒,实际上人也有非常多的记忆过目就忘,但不管怎样,这个记忆始终存在过。

环境感知记忆是最短期的记忆,只在当下这一瞬间有效的数据,不具有长期价值。

  • 在网页上的任意动作都会让前一瞬间的数据失效:例如打开抽屉/弹窗时,之前感知到的数据可能就没有意义了;
  • 如果要记得之前看过哪些东西,则需要转成工作记忆或者沉淀到长期记忆中。

使用场景

在答疑场景中,用户打开对话时,大概率是遇到了问题,需要寻找对应的解决方案。这个时候需要用户编写一些文字向 Agent 说明在哪个页面进行什么操作时,遇到了什么问题。如果 Agent 能有一双眼睛,跟用户一样看着当前的页面,那么或许就能够提前帮用户预输入当前的上下文,减少用户的使用成本。

短期记忆

在Agent中,我们设计了基于Session级别的短期记忆存储,基于ES实现。在短期记忆中,会话、实体、工作记忆均被设计统一的Segment格式存储,为Agent提供上下文连续性。

用户对话 → 内部产生Segment → 短期记忆存储 → 下轮对话时检索 → 提供上下文

记忆消息类型

1. 段落记忆消息

存储推理段落信息,是Agent执行过程的核心记忆载体。

数据结构 :

classSegmentMemoryMessageextendsShortTerm3MemoryMessage {
    InferenceSegment segment;     // 推理段落内容 (Thought/Command/Evaluation等)
    String execId;               // 所属执行ID,标识当前轮次
    List<String> parentExecId;   // 父节点执行ID列表,支持执行链追溯
}

2. 实体记忆消息

存储结构化实体信息,用于记录关键对象和状态。

数据结构 :

classEntity3MemoryMessageextendsShortTerm3MemoryMessage {
    String title;                // 实体标题/名称
    Object data;                 // 实体数据内容(可为任意对象)
}

使用场景 :

  • 工具调用结果存储
  • 用户关键信息提取
  • 环境状态快照

3. 基础消息类型

所有短期记忆消息的基类,提供通用属性。

数据结构 :

abstract classShortTerm3MemoryMessage {
    String uuid;                 // 唯一标识符,用于更新和删除操作
    String sessionId;           // 会话ID,Session级别隔离
    List<String> tags;          // 标签列表,支持多维度分类
    Long timestamp;             // 创建时间戳,用于时序管理
    Long sortValue;             // 排序值,控制记忆优先级
}

长期记忆

知识点

知识点目标是将内部积累的研发经验和专业知识系统化。特别是在与MCP系统集成后,将能够模拟开发人员的问题解决思路,提供更加专业和精准的支持。

知识点的内容,需要主要覆盖几个关键领域:

  • DevOps相关平台研发团队的工具/api/平台使用调用实战经验;
  • 团队私有域知识;

除了正面的知识注入,系统还包含了约束性知识,例如平台使用的注意事项、特定场景下的最佳实践以及常见问题的标准处理流程。这些知识将直接影响Agent的响应策略和问题处理方式。

值得注意的是,这些新增的知识点与知识库的区别 :

  • 新的知识点,会作为Agent思考的Prompt的指引。往往包含“概念性”的内容。当一个知识沉淀成一个“文档”比较重,又希望告知Agent的时候,就可以使用短知识来进行维护;
  • 短知识往往是一句话,比如:重新部署是流水线的概念,重启是诺曼底的运维概念。

代码执行经验

这里描述的是接下来将推出的形态,在目前版本中,大模型投票机制还没有,记忆的存储与检索目前只是在向量数据库中,知识图谱方案还在对接中。

在Agent每轮逻辑执行完成后,本轮执行的细节将会被记录到经验记录表中。经过人工审核+大模型投票机制,会将记忆录入到知识库团队提供的经验图谱进行存储。

在Agent每次使用大模型生成代码时,将会从知识图谱中检索到对应的经验,随后拼接到Prompt中的固定位置。

用户偏好记忆

通过环境感知,根据用户页面访问情况,实时动态上报业务实体操作,作为业务实体记忆上下文。

Memory部分,接收环境感知上报的数据,进而转换成业务实体记忆存储(BizEntityMemroy),BizEntityMemroy主要组成部分:

  • schema: 定义业务实体的结构schema,json schema格式
  • data: 定义业务实体的具体数据
  • operation: 平台操作
  • tags: 实体标签

历史会话记忆

用户通过助手进行会话时,由Agent规划模块进行意图识别,并规划Task。在规划Task执行完成时,对会话记忆进行总结。

HistoryChatMemory(历史会话总结记忆)存储结构:

{
  "time": "2025-09-18 17:14:00"
  "question_type": "操作实施",
  "keys": "应用名: example",
  "summary": "用户在明天(2025-09-18 14:00:00)有一个example的发布计划",
  "userId":""
}

历史会话记忆检索,通过全文向量融合查询,召回会话记忆:

  • 向量化字段:keys
  • filter:userId

记忆淘汰策略:

代码驱动

在 Agent 开发的早期,我们用业界必选的Agent实现方式,走了LLM返回"JSON " + "固定文本前缀"的路。这看起来是最直观的选择,我们的Agent 1.0 和 2.0 版本都是这么实现的。

但随着项目深入,作为一个重工具调用的Agent,频繁调用Mcp、Agent的问题接踵而至:

  • 数据格式虽然可以保证,但是内容质量并不能保证;
  • Token 超长导致的性能下降;
  • JSON 格式不够稳定;
  • 多轮对话既要保证灵活性又要保证速度;

无论是对接 Mcp 还是 A2A,想要又快又准确地调用各种能力,都面临着重重困难。我们也在不断借鉴业界各领域的优秀实践,从 mem0 到 JManus,但始终觉得差点意思。为了提高任务成功率,我们牺牲了响应速度;为了提升速度,我们又不得不降低灵活性;而灵活性的降低,恰恰又导致了任务成功率的下降。这似乎成了一个难解的死循环。

2.0 版本虽然是对 1.0 的全面重构,但经过一段时间的实践,我们发现它在执行逻辑时总是一条路走到黑,一旦开始节点错了,就很难再纠正回来。正当我们为此困扰时,一次偶然的发现给了我们启发:在研究 Github Copilot Agent 时,我们注意到它使用 JavaScript 来定义工具。虽然它最终还是用 JSON 来调用,但这个设计却让我们灵光一现 —— 为什么不让 Agent 直接通过编写代码来实现自己的逻辑呢?

代码执行

在Agent中,代码与执行部分是整个系统的核心执行引擎。它实现了从代码生成到执行再到结果反馈的完整闭环,让Agent真正具备了"自我编程"的能力。

Python Execution Engine [Java]

PythonExecutionEngine作为整个代码执行的引擎,设计上采用了"线程池+异步执行+监控"的架构模式。本质上就是用Java发起Python,让Python执行代码,调用工具时回调Java,同时Java负责调度和监控。

核心设计思想:

  • 异步执行 : 每个Python脚本都在独立线程中运行,避免阻塞主流程;
  • 生命周期管理 : 从执行ID生成到结果回收,全程可追踪;
  • 超时控制 : 防止Python脚本死循环,默认3600秒超时;
  • 资源隔离 : 每个执行都有独立的上下文环境;

脚本执行流程

执行流程:

1. 准备阶段 : Agent把生成的Python代码传递给PythonExecutionEngine;

2. 初始化 : 分配执行ID,设置上下文,注册工具包;

3. 执行 : 启动Python进程,加载toolkit_bridge.py;

4. 监控 : ExecutionMonitor实时跟踪执行状态;

5. 收尾 : 收集结果,清理资源,反馈给Agent;

代码执行的核心逻辑在PythonScriptExecutor中,它负责:

  • 动态生成Python运行环境;
  • 注入toolkit_bridge.py作为桥接层;
  • 管理Python进程的生命周期;
  • 处理标准输出和错误输出;

安全与监控

  • 执行日志 : 记录每次代码执行的详细信息;
  • 性能监控 : 统计执行时间、成功率、错误分布;
  • 安全检查 : 虽然还没完全实现,但预留了代码安全扫描的接口。此处应该严格禁止,某些系统函数的调用,比如随便引用import、使用os操作系统文件等;
  • 资源监控 : 监控Python进程的CPU和内存使用。

Toolkit Bridge [Python]

Toolkit Bridge是整个Python和Java沟通的桥梁,可以说是这套架构中最关键的一环。它解决了"Python怎么调用Java工具包"这个核心问题。

Py4j桥接机制

我们用Py4j来实现Python和Java的双向通信。简单来说,Java实现一个Py4j的Gateway Server,Python对接到这个Server中,就能互相调用了。

关键设计点:

  • 单例Gateway : 全局只维护一个Gateway连接,避免重复连接开销;
  • 连接池化 : Gateway连接失败时自动重试,保证连接的稳定性;
  • 端口固定 : 默认使用15333端口,避免端口冲突;

会话上下文管理

SessionContext解决了"Python代码怎么知道当前是哪个用户、哪个会话"的问题:

classSessionContext:
    def __init__(self):
        self._data = {}
        self._toolkit_context = None
    
    def set_data(self, key, value):
        """设置会话数据,如session_id、trace_id等"""
        self._data[key] = value

每次Python脚本执行前,Java会把session_id、trace_id、用户信息等存储到SessionContext里,这样Python代码调用工具包时就知道自己代表哪个用户在执行了。

异步调用支持

PythonToolkitProxy这个类是我们的核心调用逻辑,他提供一个动态代理入口,它让Python代码可以像调用本地函数一样调用Java工具包:

classPythonToolkitProxy:
    def __init__(self, toolkit_name):
        self.toolkit_name = toolkit_name
    
    def __getattr__(self, operation_name):
        async def async_operation_method(*args, **kwargs):
            return await call_toolkit_async(self.toolkit_name, operation_name, kwargs)
        return async_operation_method

这样,Python代码就能这么写:

# 这样调用就行了,简单直观
result = await example_toolkit.get_project_info(project_id="123")

就可以调用到在Java中的代码了:

publicclassExampleToolkit{
  public Object get_project_info(String projectId){
    return null;
  }
 } 

运行参数捕捉机制

参数处理这块我们踩了不少坑。最开始位置参数和命名参数混用会出问题,后来做了参数规范化:

1. 捕获运行参数 :使用装饰器,标记在对应的函数上,那么就能获取到函数中的临时变量了;

2. 参数统一 : 优先使用命名参数,位置参数自动转换;

3. 类型转换 : DynamicEntity等Java对象自动转换为Python字典;

4. 序列化 : 所有参数最终都序列化为JSON传递给Java端;

def capture_execution_variables_async():
    """装饰器:捕获异步Python函数执行时的局部变量"""
    def decorator(func):
        @functools.wraps(func)
        async def wrapper(*args, **kwargs):
            captured = {}
            def tracer(frame, event, arg):
                if event == 'return'and frame.f_code == func.__code__:
                    try:
                        # 复制局部变量,过滤掉内部变量
                        for key, value in frame.f_locals.items():
                            ifnot key.startswith('_') and key not in ['args', 'kwargs']:
                                # 检查值是否可序列化
                                try:
                                    json.dumps(value, default=str, ensure_ascii=False, cls=DynamicEntityJSONEncoder)
                                    captured[key] = value
                                except (TypeError, ValueError):
                                    # 对于不可序列化的对象,转换为字符串
                                    captured[key] = str(value)
                    except Exception as e:
                        print(f"ExecutionVariableMonitor capture error: {e}")
                return tracer


            sys.settrace(tracer)
            try:
                result = await func(*args, **kwargs)
            finally:
                sys.settrace(None)


            # 保存变量到全局context中供Java侧获取
            if hasattr(sys.modules[__name__], 'captured_variables'):
                sys.modules[__name__].captured_variables.update(captured)
            else:
                sys.modules[__name__].captured_variables = captured.copy()


            # 输出捕获的变量,使用特殊格式供Java端解析
            for key, value in captured.items():
                print(f"VARIABLE_CAPTURED:{key}={json.dumps(value, default=str, ensure_ascii=False, cls=DynamicEntityJSONEncoder)}")


            return result
        return wrapper
    return decorator

通过注解捕捉到运行参数后,会在完成运行后,由java解析,并存储到redis里面。当下次执行的时候,会从redis取出会话中的参数。以实现在下轮对话中,可以感知到上轮对话的变量及内容。

# 第一轮对话


def main():
  a = 1


# 第二轮对话
a = 1 # 通过redis回放回来的参数


def main():
  print(a+1)

Toolkit Mapper [Java]

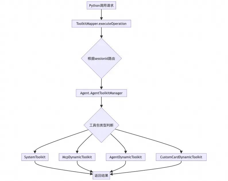
ToolkitMapper是整个工具包体系的调度中心,它负责把Python的调用请求路由到具体的Java工具包实现。

工具包映射与路由

核心路由逻辑很直接:根据toolkit_name找到对应的实现类,然后调用对应的operation方法。但实际实现中有几个关键点:

  • 动态路由 : 通过sessionId找到对应的Agent3实例,再通过Agent的AgentToolkitManager来执行具体操作;
  • 类型适配 : 不同类型的工具包有不同的接口,ToolkitMapper负责做适配;
  • 结果包装 : 所有返回结果都通过ResultWrapper进行统一包装;

数据传递机制

为了实现让历史Python运行的临时参数,可以被传递到下次运行Python的过程中,我们在数据传递过程中,在Java内部通过Base64将原始数据反编译,然后使用参数,传递到python脚本中。Python脚本拿到Base64之后,自行解码,将数据在内存恢复到目标参数中。

方法调用机制

我们在Agent、Mcp的Toolkit中,将技能/工具映射成方法,Agent/McpServer映射成Class。每个Agent、McpServer都对应一个独立的Toolkit。

因此当某个Toolkit被调用时,将会拿到自身的class、方法名,从而找到对应的技能/工具,进行泛化调用。

Toolkit工具包

Toolkit体系是整个Agent能力的具体体现,它把抽象的"智能助手"落地为可执行的工具包。我们设计了四大类工具包,每类都有自己的特色和应用场景。

Custom Card Toolkit

自定义卡片工具包是我们为了解决"Agent怎么和用户交互"这个问题而设计的。传统的文本对话太单调,我们需要更丰富的交互形式。

卡片组件系统

卡片系统采用了组件化的设计思路,每个卡片都是一个独立的UI组件:

支持的卡片类型:

  • 转人工卡片 : 支持用户有转人工意图时,发送卡片进行转人工处理;
  • 运维卡片 : 用户想要进行运维操作时,将会发送运维卡片;

Mcp Toolkit

Mcp(Model Context Protocol)Toolkit是我们对接外部服务的标准化接口。通过Mcp协议,我们可以快速集成各种外部能力,而不需要为每个服务单独开发适配器。

Agent Toolkit

Agent Toolkit实现了Agent之间的协作机制。在复杂任务场景下,单个Agent可能无法独立完成所有工作,需要和其他专业Agent协作。

A2A协议支持

A2A(Agent to Agent)协议定义了Agent间交互的标准格式:

展开阅读全文

本文系作者在时代Java发表,未经许可,不得转载。

如有侵权,请联系nowjava@qq.com删除。

编辑于

关注时代Java

关注时代Java